Skip to content
CERCIMA
Missão, Visão, Valores
Políticas Organizacionais
Organograma
Corpos Sociais
Historial
Documentos de Referência
Impacto
Recrutamento
Recursos
Crianças e Jovens
Intervenção Precoce
Centro Sócio-Educativo
Centro de Recursos para a Inclusão
Comunidade
Projetos
eMMovimento
Atividades Terapêuticas, Desporto Adaptado, Saúde e Bem-estar
Adultos
Formação Profissional e Empregabilidade Inclusiva
Centro de Atividades e Capacitação para a Inclusão
Residência de Autonomização e Inclusão
GARCE – Grupo de Auto Representantes da CERCIMA
Casa do Moinho - Lar Residencial (em construção)
Respostas Empreendedoras
Movimento DansasAparte
CERCIMA Sabores
Projetos
INR - Paginas em desenvolvimento
Informação
Notícias
Vídeos
Fotos
Apoiar
Ser Sócio
Doar
Consignar IRS/IVA
Pirilampo Mágico
Search for:
Search
CERCIMA
Missão, Visão, Valores
Políticas Organizacionais
Organograma
Corpos Sociais
Historial
Documentos de Referência
Impacto
Recrutamento
Recursos
Crianças e Jovens
Intervenção Precoce
Centro Sócio-Educativo
Centro de Recursos para a Inclusão
Adultos
Formação Profissional e Empregabilidade Inclusiva
Centro de Atividades e Capacitação para a Inclusão
Residência de Autonomização e Inclusão
GARCE – Grupo de Auto Representantes da CERCIMA
Casa do Moinho – Lar Residencial (em construção)
Comunidade
Projetos
eMMovimento
Atividades Terapêuticas, Desporto Adaptado, Saúde e Bem-estar
Respostas Empreendedoras
Movimento DansasAparte
CERCIMA Sabores
Projetos
INR – Paginas em desenvolvimento
Informação
Notícias
Vídeos
Fotos
Apoiar
Ser Sócio
Doar
Consignar IRS/IVA
Pirilampo Mágico
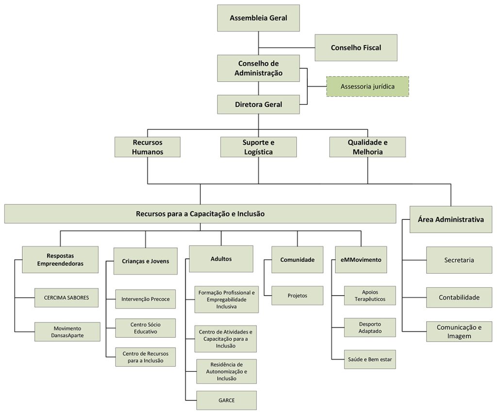
Organograma
Organograma CERCIMA 2025
Skip to content
Open toolbar
Menu acessibilidade
Menu acessibilidade
Texto maior
Texto maior
Texto menor
Texto menor
Escala de cinza
Escala de cinza
Alto contraste
Alto contraste
Contraste negativo
Contraste negativo
Fundo claro
Fundo claro
Links sublinhados
Links sublinhados
Fonte legível
Fonte legível
Reset
Reset
Ajuda
Ajuda